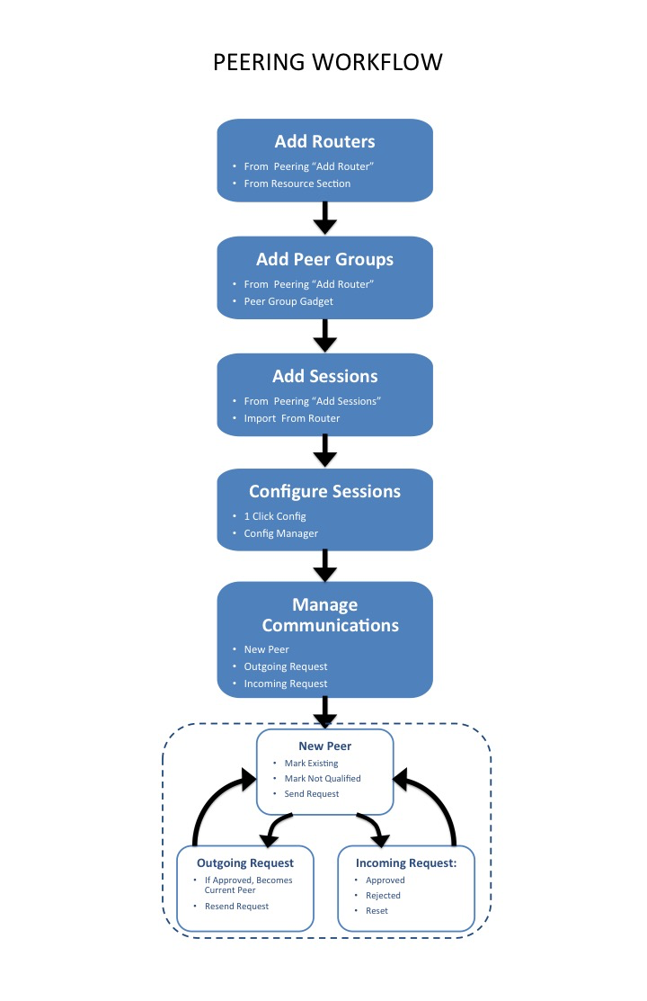
Peering Workflow
The ProVision peering workflow encompasses working with routers, peer groups, sessions, and managing communications.
Below is an outline of the steps needed for a basic workflow process.
1) Add Router(s)
Associated Task(s): Add Routers
Adding a router is the fundamental base and first step of working with peering in ProVision. Routers may be added through either the "Add Router" button in the Peering Tab, or through creating a new entry through the Resources system under the router Section.
The recommended method is to start with the "Add Router" button in the Peering Tab.
This dialog will also allow you to add a Peer Group at the same time, merging steps one and two together.
For a detailed breakdown of this task, see Add Routers.
2) Add Peer Groups
Associated Task(s): Add Routers, Gadgets
Associating the router with a peer group is necessary to link the router to a particular exchange. You may add the Peer Group information either in the "Add Router" dialog or in the Peer Group Gadget prior to adding sessions.
With a New Router:
To add a peer group through the "Add Router" dialog: After inputting the Router information, under Peer Groups, select the exchange, type in the name of the desired Peer Group name, select whether it is IPv4 / IPv6, and click "Add Group". Lastly, click "Add Router".
With an Existing Router:
If you need to add a Peer Group to an existing router, you may use the Peer Group gadget.
The Peer Group Gadget allows you to add peer groups for IPv4 and IPv6 for a selected exchange from a router's Resource Entry page.
To do this, simply select the exchange, type in a Peer Group name in the text box, select IPv4 or IPv6, the click "Add Group".
Peer Groups added from this gadget will be then be available to select in the "Add Session" dialog box in the Peering tab.
3) Add Session(s)
Associated Task(s): Add Sessions, Import Peering Sessions
After Routers and Peer Groups have been set up, the next step is Adding Sessions to ProVision.
You may add a new session through the "Add Session" button in the Peering tab, or you may Import Peering Sessions from an existing router. Importing sessions requires Admin level permissions, and is accessed through the Data Import Tab in the Admin section of ProVision.
4) Configure Sessions
Associated Task(s): Managing Peer Sessions
Configure Sessions Individually by Exchange:
Once a session has been added, you will see it in the session list from the Managing Peer Sessions module. Open the Sessions manager by clicking on the "Sessions" button for the exchange that hosts your session.
For a newly added session, the status will show as "Not Configured".
You may configure the session through 1 click config or the Config Manager, accessed by clicking on the Action Menu (wrench icon) for the session. 1 click config uses the default config settings, while the Config Manager allows you to manually create one time use unique settings.
Sessions may also be configured through the Communications list Action Menu, for Peers that have been "Approved" or marked "Existing". Configuring through the Communications menu allows you to configure all sessions for that Peer at once, for any or all exchanges.
Configure Sessions for Existing / Approved Peers:
If a Peer is marked "Existing" or "Approved", the option will appear to "Configure Sessions".
With this option, you can view and configure all sessions for that Peer from one menu (as opposed to the Sessions list configure option, which configures individual sessions by Exchange).
Clicking on "Configure Sessions" opens a modal showing the available exchanges with routers, sessions for that Peer under those exchanges, and options to change the router, peer group, and Peer type.
Select the checkmarks for the desired sessions to configure. As a shortcut, you may also check the "Select all exchanges" option to select all sessions under all exchanges, or, check "Select all networks" next to the exchange header to select all sessions in that exchange. From there, deselect items as needed.
When your selections have been made, click "Configure Now" to immediately configure all selected sessions, or you may select "Schedule" to automatically create sessions and schedule a configuration to occur in one hour (by default). The scheduled configuration may be edited through the Scheduler Tab.
5) Manage Communications
Associated Task(s): Managing Peer Communications
Once a session has been added with a peer, you will see the peer listed the communications list. Open the Peer Communications Manager by clicking on the "Communications" button for the exchange that hosts your session.
You will see the list of Peers, their ASNs, Name, Request Status, Notes (log), and the Action Menu (wrench icon).
From here, you may manage peer requests, mark peer status, and configure existing sessions for that Peer through the Action Menu (wrench icon).
From here the flow depends on the Peer Status and whether a request is Outgoing or Incoming.
New Peer:
For an existing peer that was just added, you can mark the peer as:
a) Mark Existing Peer
This places a green check icon next to the peer in the communications list (seen below) and removes email request options.
or b) Mark Not Qualified
This places a red icon next to the peer in the communications list and notes as not qualifed
You may also choose to send an outgoing peer request.
Outgoing Peer Request:
To send out a peer request, select "Send Request" from the Action Menu (wrench icon) . This sends an initial peering request email to the peering coordinator for that peer. The email template pre-populates data based on peeringdb data (To address, Subject line and Peering exchange information). You have the chance to edit the email prior to sending.
Once a Request has been sent out, it can proceed two ways:
a) The request is accepted and Peering is established (becomes current peer)
b) The request is not accepted / responded to, and the "Resend Request" option becomes available, allowing you to repeat the request.
Incoming Peer Request:
If a request is received, you have a few options from which you may mark the peer from the Action Menu:
a) If you accept the request, you may "Mark Approved" and Peering is established (becomes current peer).
b) You may "Mark Rejected", in which case a peer status is marked rejected.
c) "Reset Status" is available at various points in the communications process, if you want to reset the peer back to the beginning state and re-establish a different status condition. This reopens the initial options from which you may select a different peer mark.
d) "Resend Request" may be available to resend a request
Configure Sessions for Existing / Approved Peers:
If a Peer is marked "Existing" or "Approved", the option will appear to "Configure Sessions".
With this option, you can view and configure all sessions for that Peer from one menu (as opposed to the Sessions list configure option, which configures individual sessions by Exchange).
Clicking on "Configure Sessions" opens a modal showing the available exchanges with routers, sessions for that Peer under those exchanges, and options to change the router, peer group, and Peer type.
Select the checkmarks for the desired sessions to configure. As a shortcut, you may also check the "Select all exchanges" option to select all sessions under all exchanges, or, check "Select all networks" next to the exchange header to select all sessions in that exchange. From there, deselect items as needed.
When your selections have been made, click "Configure Now" to immediately configure all selected sessions, or you may schedule the configuration through the Scheduler Tab.
6) Repeat for new Routers, Sessions, and Peers.
To add additional Routers, Sessions, and Peers repeat steps 1, 2, or 3, and manage your newly added sessions and peer communications similarly with steps 4 and 5.
Peering Common Tasks
Some of the commonly performed peering tasks are listed below. Click on the links for additional information.













