Peering
The Peering tab displays allows you to add and manage exchanges, routers, sessions, and peers. Admin users may view and manage recent emails for a company peering email address, and associate email communications with ProVision peers.
ProVision's Peering tab has five subtabs to manange various peering functions: IXs (Exchanges), Routers, Sessions, Peers, and Emails.
The IXs tab shows the exchange list. From here, you can edit exchange settings and view, manage, and mark peer status and communications via the exchange details page.
The Routers tab shows the list of routers in ProVision. From here, you can add new routers or manage existing routers.
The Sessions tab lists the current sessions in ProVision. You may also add new sessions, or click on a session name to show session details, from which you may configure and manage each session.
On the Peers tab, you can view and manage session peers.
In the Email tab (Global Admins only), recent email communications to and from a company peering email account may be managed.
Peering Overview
In ProVision's Peering tab, you can add multiple exchanges, routers, sessions, view peer details, as well as send and receive peering requests. ProVision directly interfaces with PeeringDB's API to update exchange and peering data, to ensure up to date information.
This requires Peering users to have a PeeringDB account, and for the account credentials to be set in ProVision.
Peering Setup - Local Installations
If you are using a locally hosted instance of ProVision, verify that you have followed the instructions on the (7.1.0-7.1.2) Local Installations - Peering Setup page to set up Peering for your instance.
Set up ProVision Peering
Two components need to be set up before you can begin to do common peering tasks in ProVision - set at least one ASN, and set PeeringDB account credentials.
Add ASN(s) to ProVision
Add at least one ASN to ProVision from either the Admin → Admin Preferences page, or via the Peering Tab -> Exchange Settings.
Click one of the options below for details:
Add PeeringDB Credentials
Both Cloud customers and local installations may set the PeeringDB credentials in the ProVision Admin → Admin Preferences page, or via the Peering Tab -> Exchange Settings.
Click one of the options below for details:
Additional Options for Local Installations
Local Installations have an additional option of hard-coding the credentials in ProVision's globals.php file.
Additional Peering constants may be added into globals.php to change the PeeringDB URL between the main and beta site (some users may find the beta site to have faster response times), and to adjust the PeeringDB cache TTL.
For real-time updates, TTL may be set to 0. However, some users may experience severe lag with a TTL = 0; we recommend using a 10 to 15 minute or greater TTL if this occurs.
For details on adding / editing these peering constants, see (7.1.0-7.1.2) Local Installations - Peering Setup.
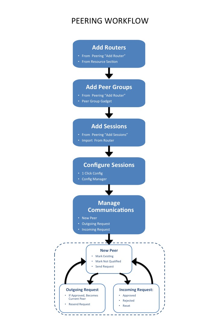
Peering Workflow
After the initial Peering setup is complete (Adding ASNs and a Peering DB account), you can begin to work with the rest of the Peering tabs, including routers, peer groups, sessions, managing peers, and communications.
Peering Workflow Steps
Below is an outline of the steps needed for a basic workflow process.
1) Add Router(s)
Adding a router is the fundamental base and first step of working with peering in ProVision. Routers may be added through the "Add Router" button in the Peering Tab.
For a detailed breakdown of this task, see (7.1.0-7.1.2) Peering Routers.
2) Add Peer Groups
Associating the router with a peer group is necessary to link the router to a particular exchange. You may add the Peer Group information either in the "Router Details" page in Peering, or in the Peer Group Gadget prior to adding sessions.
3) Add Session(s)
After Routers and Peer Groups have been set up, the next step is Adding Sessions to ProVision.
You may add a new session through the "Add Session" button in the Peering tab, or you may (7.1.0-7.1.2) Import Peering Sessions from an existing router.
Importing sessions requires Admin level permissions, and is accessed through the Data Import Tab in the Admin section of ProVision.
4) Configure Sessions
Once a session has been added, you will see it in the session list. For a newly added session, the status will show as "Not Configured". There are a few options to configure sessions:
5) Manage Communications
Once a session has been added with a peer, you will see the peer listed Peer List under the Peers tab.
You'll also be able to manage communications from Exchange Communications.
You will see the list of Peers, their ASNs, Name, Request Status, Notes (log), and the Action Menu (wrench icon).
From here, you may send peer requests, mark peer status, and view notes on previous actions. The available options and flow depends on the Peer Status and whether a request is Outgoing or Incoming.
New Peer:
Outgoing Peer Request:
Incoming Peer Request:
6) Repeat for new Routers, Sessions, and Peers.
To add additional Routers, Sessions, and Peers repeat steps 1, 2, or 3, and manage your newly added sessions and peer communications similarly with steps 4 and 5.








